
30С76НЖ задвижка стальная параллельная
сталь
фланцевое
ручное (маховик)
ООО "НПО "Спецнефтемаш"
450 °C
63
А, В, С (по ГОСТ 9544-2005)
У1 по ГОСТ 15150-69
Вода, пар, масло, нефть, жидкие неагрессивные нефтепродукты, неагрессивный природный газ, неагрессивные жидкие и газообразные среды
Стальные клиновые задвижки предназначены для установки на трубопроводах в качестве запорного устройства. Корпусные детали задвижек изготавливаются из стали марок: 25Л, 20ГЛ, 12Х18Н9ТЛ, с фланцевым присоединением и под приварку, с ручным управлением (с маховиком, механическим редуктором) или исполнением под электропривод. Класс герметичности «А» по ГОСТ 9544-2005. Срок службы не менее 10 лет. Гарантия 24 месяца.
Особенности конструкции и эксплуатации
- Минимальное гидравлическое сопротивление делает изделие особо популярным в трубопроводах, по которым среда движется с высокой скоростью
- Производится из нержавеющей стали разных марок (подбирается в зависимости от рабочей среды и других условий эксплуатации)
- В стандартном исполнении имеет фланцевый способ соединения и ручное управление
- Может доукомплектовываться электроприводом
- Отличается простой конструкцией и легкостью в обслуживании
Основные технические данные и параметры
- Тип: Задвижка клиновая с выдвижным шпинделем
- Рабочая среда: Вода, пар, масло, нефть, жидкие неагрессивные нефтепродукты, неагрессивный природный газ, неагрессивные жидкие и газообразные среды, по отношению к которым, материалы применяемые в задвижке коррозионностойкие
- Температура рабочей среды: от минус 40 °С до плюс 450 °С, окружающего воздуха не ниже минус 40 °С
- Условное рабочее давление: PN 6,3 МПа (63 кгс/см2)
- Присоединение к трубопроводу: присоединительные размеры по по ГОСТ 12815-80, исполнение 7, ряд 2 (по умолчанию)
- Направление подачи рабочей среды: любое
- Класс герметичности: А, В, С по ГОСТ 9544-2005 (по заказу потребителя). Внимание! Задвижки, предназначенные для газообразных, взрывопо-жароопасных и токсичных сред, после гидроиспытаний дополнительно испытываются воздухом. При заказе необходимо делать пометку: «газ»
- Управление: ручное (маховик)
- Установочное положение: любое
- Климатическое исполнение: в соответствии с ГОСТ 15150-69 категория 1 (для ручных задвижек) и категория 2 (для электроприводных), исполнения "У1"
Изготовление и поставка: по ТУ 3700-002-24009276-2015.
Купить задвижки можно в ООО "НПО "Спецнефтемаш". Мы предлагаем высокое качество, низкие цены, а также доставку в Нефтекамск и другие регионы России.
Габаритные и присоединительные размеры
| Обозначение изделия | L, мм | D, мм | D1, мм | n | d, мм | H, мм | H1, мм | D0, мм | Масса, кг |
| 30с76нж Ду 80 Ру 63 | 321 | 210 | 170 | 8 | 22 | 435 | 530 | 300 | 47 |
| 30с76нж Ду 100 Ру 63 | 359 | 250 | 200 | 8 | 26 | 500 | 620 | 350 | 70 |
| 30с76нж Ду 150 Ру 63 | 447 | 340 | 280 | 8 | 33 | 674 | 845 | 400 | 140 |
| 30с76нж Ду 200 Ру 63 | 536 | 405 | 345 | 12 | 33 | 674 | 845 | 400 | 245 |
Материальное исполнение
- Корпус: сталь 25Л
- Крышка: сталь 25Л
- Клин: сталь 25Л
- Шпиндель: 20Х13
- Гайка шпинделя: латунь ЛС59-1
- Гайка: сталь 45
- Шпилька, болт: сталь 35ХМ
- Болт откидной: сталь 35ХМ
- Прокладка: спирально-навитая
- Набивка сальника: ТРГ
- Маховик: сталь 25Л / чугун СЧ 20
- Подшипник: шариковый упорный
- Наплавка на кольце в корпусе: 20Х13
- Наплавка на клине: 20Х13
Комплектация задвижки 30С76НЖ
- Задвижка клиновая с выдвижным шпинделем 30с76нж в сборе – 1 штука
- Паспорт на задвижку – 1 экземпляр на одно изделие
- Сертификат соответствия на задвижку – 1 экземпляр на партию изделий
- Разрешение на применение задвижки – 1 экземпляр на партию изделий
- Руководство по эксплуатации – 1 экземпляр на партию изделий
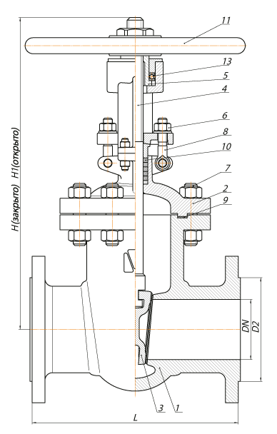
Конструктивное исполнение
- Корпус
- Диск
- Шток
- Прокладка
- Крышка
- Гайка
- Шпилька
- Сальниковое уплотнение
- Штифт
- Откидной болт
- Крышка сальника
- Гайка
- Ниппель
- Втулка резьбовая
- Втулка
- Маховик
- Гайка
Возможные неисправности и методы их устранения
| Наименование неисправности, внешнее проявление, дополнительные признаки | Вероятная причина | Метод устранения |
|
1. Нарушение герметичности затвора. Пропуск среды. |
1. Попадание инородного тела между уплотнительными поверхностями клина и корпуса. 2. Повреждение уплотнительных поверхностей. |
Произвести несколько срабатываний задвижки (открыто-закрыто). Если указанное действие не дает разультата, разобрать задвижку, извлечь инородное тело. Разобрать задвижку, притереть уплотнительные поверхности |
|
2. Нарушена герметичность "корпус-крышка". Пропуск среды через соединение. |
1. Недостаточно уплотнена прокладка, ослаблена затяжка крепежа. 2. Повреждена прокладка. |
Уплотнить прокладку дополнительной затяжкой гаек равномерно, без перекосов. Заменить прокладку. |
|
3. Нарушена герметичность сальника. Пропуск среды через сальник. |
1. Недостаточное усилие затяжки сальника. 2. Выработка сальника. |
Подтянуть сальник. Произвести перенабивку сальника. |
| 4. Задвижка не закрывается и не открывается. | Заклинивание подвижных частей. | Разобрать задвижку, устранить неисправность. |
Чертежи изделия у различных производителей; ГОСТы, ОСТы, ТУ
Зачастую, проектные организации, закладывают в проекты не таблицу фигур (30с76нж), а номер чертежа. При этом задвижки, производимые различными заводами, могут иметь идентичные технические характеристики. Чтобы облегчить потребителю поиск задвижки фланцевой 30с76нж, нужно знать основные номера чертежей, по которым изготавливается данное изделие различными производителями. Вот их перечень:
- ЗКЛ2
- ЗКЛ2-63
- ПТ 11084
В нашу компанию поступает большое количество заказов на арматуру, в которых снабженцы просят подобрать определенный тип арматуры по ТУ. Необходимо помнить, что ТУ (Технические Условия) уникальны для каждого завода-изготовителя и имеют уникальное цифровое обозначение, по которому легко определить производителя. При поиске задвижки фланцевой с выдвижным шпинделем 30с76нж, клиенты чаще всего запрашивают наиболее распространенный в нашей стране ТУ изготовителей –
- ГОСТ 9544-93, ТУ 26-07-1169-77
- ТУ 26-07-1125-77
- ТУ 3741-001-07533604-94
Специалисты ООО "НПО "Спецнефтемаш" помогут вам определить завод по номеру заводского чертежа или ТУ производителя, предложат аналогичную продукцию, с теми же техническими характеристиками, но имеющуюся в наличии или по более выгодной цене.